磁気ポジション センサー

Low Power 3D Linear Hall-Effect Sensor IC for Angle Measurement

A31301

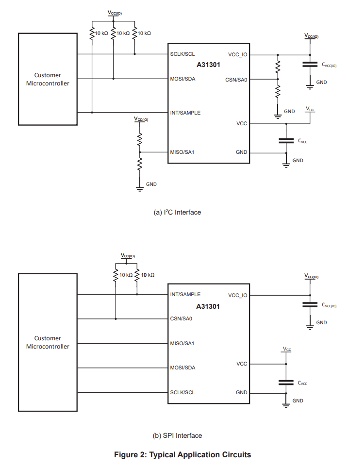
The A31301 provides accurate 3D magnetic field sensing and angle calculation, with flexible operating modes and low power consumption for battery-powered and space-constrained applications. Supports SPI and I²C interfaces.

Product Details

Top Features

  • Magnetometer with XYZ output
  • 15-bit onboard angle output from any 2 axes
  • <2° typ angle error for good accuracy in XY and XZ/YZ configurations
  • Interrupt/Switch pin for wakeup and triggering
  • SPI or I2C output for easy interfacing to most microcontrollers

Part Number Specifications and Availability